当前位置: 首页>>校园快讯>>正文
喜报:保山中医专学子在“挑战杯”省赛中再创佳绩
2022-11-09 08:43 杨紫焜  校团委

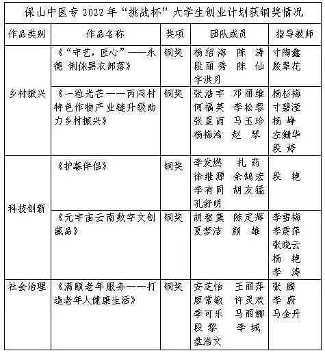
近日,云南省第十届“挑战杯·动感地带”大学生创业计划竞赛获奖结果公布,保山中医专再创佳绩,共有11个项目获奖,其中5个项目获铜奖,6个项目获优秀奖。

据悉,本届竞赛全省共76所学校7194个项目参加比赛,经初赛评审,共有912个项目入围省级终审决赛,最终评出金奖64个、银奖129个、铜奖446个、优秀奖273个。

 

此次“挑战杯”竞赛成绩的取得,充分展示世界杯官网学生良好的综合素质。下一步,学校将深入学习贯彻党的二十大精神,全面实施科教兴国战略,坚持为党育人、为国育才,不断提升学生综合素质、增强实践能力,奋力为云南高质量跨越式发展提供坚强的人才支撑和智力支持!

关闭窗口