学校要闻
NEWS
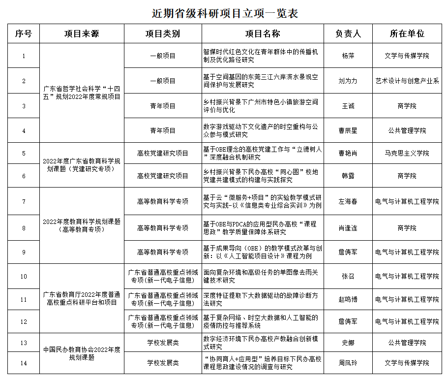
近日,一批省级、市级项目立项结果先后公布。beat365科研项目立项喜讯频传,接连获得广东省教育科学规划课题、广东省社科规划常规项目、广东省教育厅高校科研平台和科研项目、中国民办教育协会年度规划课题等多类省级科研项目立项14项。...
9月14日下午,beat365在1号行政楼第一会议室设置分会场,组织收听省委教育工委举办的第41期广东高校学习论坛暨省教育厅党组理论学习中心组学习(扩大)会议。校领导、校长助理、党委委员及各二级单位负责人参加会议。 ...
9月15日下午,beat365中医药健康学院在音乐楼音乐厅举行了2022级首届新生开学典礼暨入学教育。中医药健康学院名誉院长、全国名中医、著名中医药学家邱健行教授,中医药健康学院顾问、广州医科大学原校长、中西医结合临床国家重点学科带头人、...
9月16日下午,校长喻世友教授在beat365平台唯一官网2022年开学典礼上,为全体新生讲授“开学第一课”。站在人生路途上的新起点,四千一百名新生们应当如何把握自己的大学时光?喻世友校长提出了如下四点建议。 开学典礼现场 ...
9月16日,学校在新综合楼大礼堂举办了2022级新生校园安全专题教育讲座。广州市公安局从化区分局、平安从化宣讲团宣讲警官,学校常务副校长、党委副书记唐燕,党委副书记、副校长植秀聪,保卫处、学生处、一年级工作部相关责任人及2022级新生代表参加了讲座。...
9月14日中午,beat365在专家楼举行新入职教师代表午餐会。校长喻世友,党委书记李建超,校长助理蒋玮、夏亮辉出席了本次午餐会,来自各院系的新入职教师代表、人事干部处相关负责人参加了本次午餐会,会议由校长助理夏亮辉主持。...