学校要闻
NEWS来源:0 时间:2016-12-22
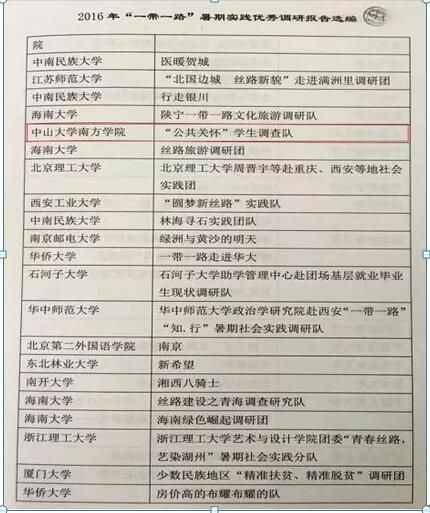
为深入学习宣传贯彻习近平总书记系列重要讲话精神,引导青年大学生积极投身“一带一路”建设,团中央学校部组织开展了“丝路新世界·青春中国梦”2016年全国大学生“一带一路”暑期社会实践专项行动。近日,结果揭晓,中山大学南方学院公共管理学系“公共关怀”学生调查队调研项目《“一带一路”背景下传统民间技艺的保护与发展——以“顺德香云纱染整技艺”为例》入选团中央学校部、中国大学生“一带一路”协同发展行动中心2016“一带一路”暑期实践优秀成果系列,是全国民办高校唯一入选者。队长刘婷被授予“实践标兵”称号。

“公共关怀”学生调查队于2016年6月22日至6月30日赴佛山顺德就《“一带一路”背景下传统民间技艺的保护与发展——以“顺德香云纱染整技艺”为例》项目进行实地调研。本次调研由系学工办主任、团总支书记刘婷任队长,队员为刘欣、陈嘉琪、黎燕潮、冯紫君、廖富琴、郭择佳、甘维康、邓雅玲、林婷婷、梁子键。队员年级遍布系2013至2015各级。

据悉,本次实践专项活动累计吸引全国24个省市地区313所高校900余支团队9000余名大学生参加,意在引导大学生从实践中增强对国家和民族的认同,主动投身设计、参与推动国家战略的行动。
文章来源:公共管理学系 作者:袁康彬 摄影:袁康彬 编辑:袁娟